Номер 12 - ГДЗ Алгебра 8 класс. Мерзляк, Полонский. Учебник. Страница 8

Вернуться к содержанию учебника

Упражнения § 1. Страница 8

9 10 11 12 13 14 15

Вопрос

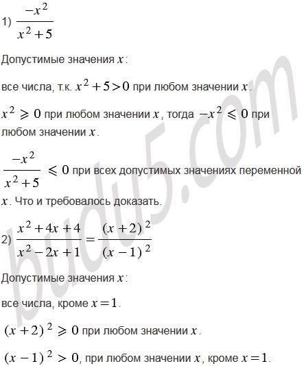
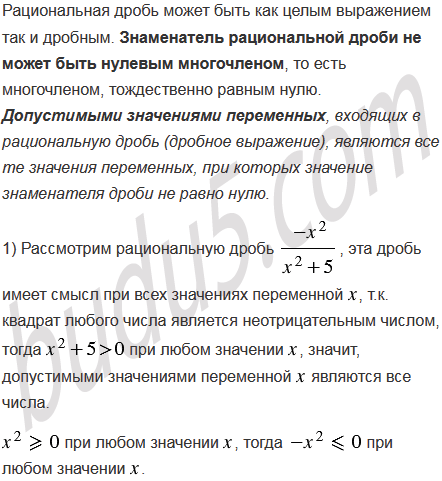
Докажите, что при всех допустимых значениях переменной значение дроби:

1) неположительное;

2) - неотрицательное.

Подсказка

Вспомните:

  1. Какие значения переменных называют допустимыми, дробные выражения (рациональные дроби).
  2. Деление и дроби.
  3. Положительные и отрицательные числа.
  4. Сравнение рациональных чисел.
  5. Степень с натуральным показателем.
  6. Что называют многочленом.
  7. Что называют одночленом.
  8. Формула квадрата суммы и квадрата разности двух выражений.
  9. Деление рациональных чисел.

Ответ


Вернуться к содержанию учебника