Номер 33 - ГДЗ Алгебра 8 класс. Мерзляк, Полонский. Учебник. Страница 15

Вернуться к содержанию учебника

Упражнения § 2. Страница 15

30 31 32 33 34 35 36

Вопрос

Восстановите равенства:

Подсказка

Вспомните:

  1. Какую дробь называют рациональной.
  2. Что называют одночленом.
  3. Что называют многочленом.
  4. Основное свойство рациональной дроби.
  5. Степень с натуральным показателем.
  6. Свойства степени с натуральным показателем.

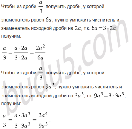
Ответ


Вернуться к содержанию учебника