Номер 67 - ГДЗ Алгебра 8 класс. Мерзляк, Полонский. Учебник. Страница 19

Вернуться к содержанию учебника

Упражнения § 2. Страница 19

64 65 66 67 1 2 68

Вопрос

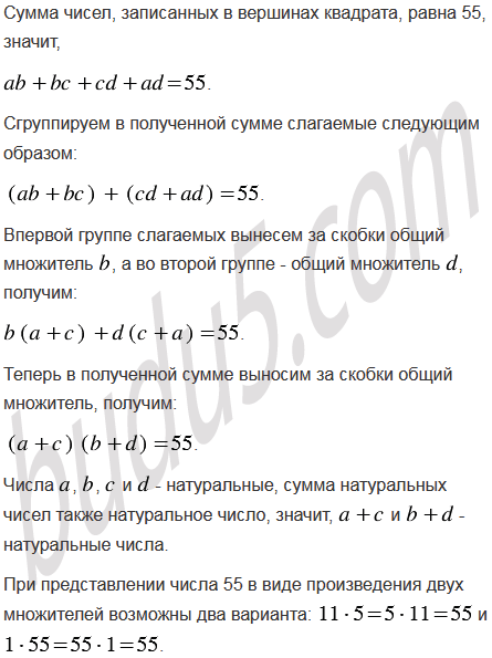
На сторонах квадрата записаны четыре натуральных числа. В каждой вершине квадрата записано число, равное произведению чисел, записанных на сторонах, для которых эта вершина является общей. Сумма чисел, записанных в вершинах, равна 55. Найдите сумму чисел, записанных на сторонах квадрата.

Подсказка

Вспомните:

  1. Что называют квадратом.
  2. Какие числа называют натуральными.
  3. Свойства сложения натуральных чисел.
  4. Распределительное свойство умножения.
  5. Разложение на множители.

Ответ


Вернуться к содержанию учебника