Номер 109 - ГДЗ Алгебра 8 класс. Мерзляк, Полонский. Учебник. Страница 28

Вернуться к содержанию учебника

Упражнения § 4. Страница 28

106 107 108 109 110 111 112

Вопрос

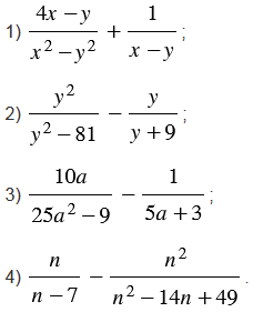
Упростите выражение:

Подсказка

Вспомните:

  1. Какую дробь называют рациональной.
  2. Что называют одночленом.
  3. Что называют многочленом.
  4. Основное свойство рациональной дроби.
  5. Сложение и вычитание рациональных дробей с разными знаменателями.
  6. Сложение и вычитание рациональных дробей с одинаковыми знаменателями.
  7. Подобные слагаемые, правила раскрытия скобок.
  8. Степень с натуральным показателем.
  9. Свойства степени с натуральным показателем.
  10. Распределительное свойство умножения.
  11. Разложение многочленов на множители.
  12. Умножение одночлена на многочлен.
  13. Квадрат разности двух выражений.
  14. Разность квадратов двух выражений.
  15. Противоположные числа.
  16. Правила сложения рациональных чисел.
  17. Правило вычитания рациональных чисел.

Ответ


Вернуться к содержанию учебника