Вернуться к содержанию учебника
Упражнения § 10. Страница 83
339 340 341 342 343 344 345 346 347 348 349
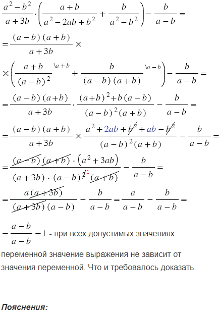
Докажите, что при всех допустимых значениях переменных, содержащихся в выражении, его значение не зависит от значений и :
Вспомните: