Номер 46 - ГДЗ Алгебра 8 класс. Мерзляк, Полонский. Учебник. Страница 17

Вернуться к содержанию учебника

Упражнения § 2. Страница 17

43 44 45 46 47 48 49

Вопрос

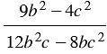
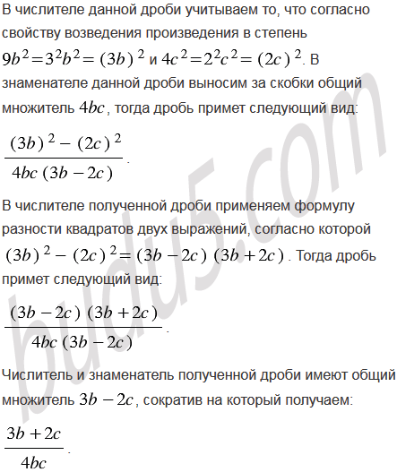
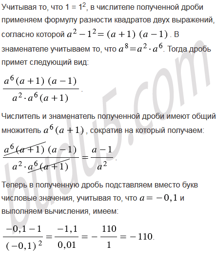
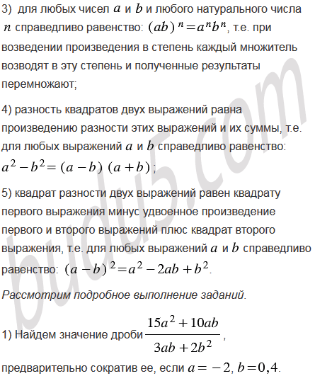
Найдите значение дроби, предварительно сократив ее:

1) , если = 2, = 0,4;

2) , если = , = 6;

3) , если = 1,2, = 3;

4) , если = 0,1.

Подсказка

Ответ


Вернуться к содержанию учебника