Номер 115 - ГДЗ Алгебра 8 класс. Мерзляк, Полонский. Учебник. Страница 29

Вернуться к содержанию учебника

Упражнения § 4. Страница 29

112 113 114 115 116 117 118

Вопрос

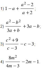
Представьте в виде дроби выражение:

Подсказка

Вспомните:

  1. Какую дробь называют рациональной.
  2. Что называют одночленом.
  3. Что называют многочленом.
  4. Основное свойство рациональной дроби.
  5. Деление и дроби.
  6. Сложение и вычитание рациональных дробей с разными знаменателями.
  7. Сложение и вычитание рациональных дробей с одинаковыми знаменателями.
  8. Подобные слагаемые, правила раскрытия скобок.
  9. Степень с натуральным показателем.
  10. Свойства степени с натуральным показателем.
  11. Распределительное свойство умножения.
  12. Умножение одночлена на многочлен.
  13. Противоположные числа.
  14. Правила сложения рациональных чисел.
  15. Правило вычитания рациональных чисел.

Ответ


Вернуться к содержанию учебника