Номер 119 - ГДЗ Алгебра 8 класс. Мерзляк, Полонский. Учебник. Страница 29

Вернуться к содержанию учебника

Упражнения § 4. Страница 29

116 117 118 119 120 121 122

Вопрос

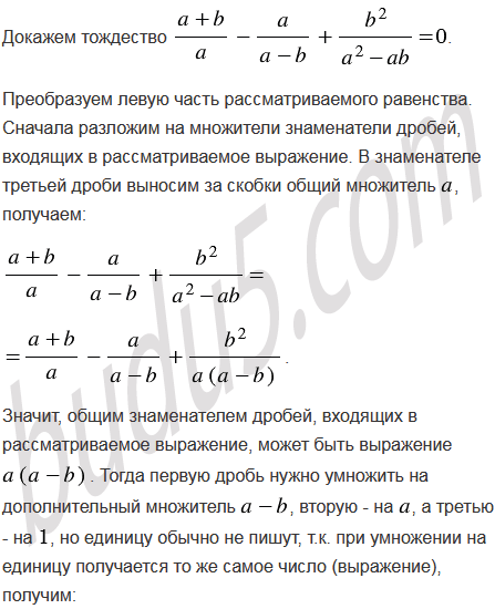
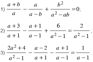
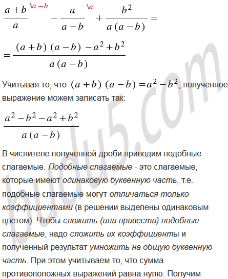
Докажите тождество:

Подсказка

Вспомните:

  1. Что называют тождеством.
  2. Какую дробь называют рациональной.
  3. Что называют одночленом.
  4. Что называют многочленом.
  5. Сложение и вычитание рациональных дробей с разными знаменателями.
  6. Сложение и вычитание рациональных дробей с одинаковыми знаменателями.
  7. Подобные слагаемые, правила раскрытия скобок.
  8. Степень с натуральным показателем.
  9. Свойства степени с натуральным показателем.
  10. Распределительное свойство умножения.
  11. Разложение многочленов на множители.
  12. Умножение одночлена на многочлен.
  13. Умножение многочлена на многочлен.
  14. Квадрат суммы двух выражений.
  15. Разность квадратов двух выражений.
  16. Противоположные числа.
  17. Правила сложения рациональных чисел.
  18. Правило вычитания рациональных чисел.

Ответ


Вернуться к содержанию учебника