Номер 121 - ГДЗ Алгебра 8 класс. Мерзляк, Полонский. Учебник. Страница 30

Вернуться к содержанию учебника

Упражнения § 4. Страница 30

118 119 120 121 122 123 124

Вопрос

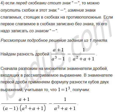
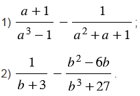
Найдите разность дробей:

Подсказка

Вспомните:

  1. Какую дробь называют рациональной.
  2. Что называют одночленом.
  3. Что называют многочленом.
  4. Основное свойство рациональной дроби.
  5. Вычитание рациональных дробей с разными знаменателями.
  6. Вычитание рациональных дробей с одинаковыми знаменателями.
  7. Подобные слагаемые, правила раскрытия скобок.
  8. Степень с натуральным показателем.
  9. Свойства степени с натуральным показателем.
  10. Сумма и разность кубов двух выражений.
  11. Противоположные числа.
  12. Правила сложения рациональных чисел.
  13. Правило вычитания рациональных чисел.

Ответ


Вернуться к содержанию учебника