Номер 10 - ГДЗ Алгебра 8 класс. Мерзляк, Полонский. Учебник. Страница 34

Вернуться к содержанию учебника

Задание №1 "Проверь себя". Страница 34

7 8 9 10 11 12 1

Вопрос

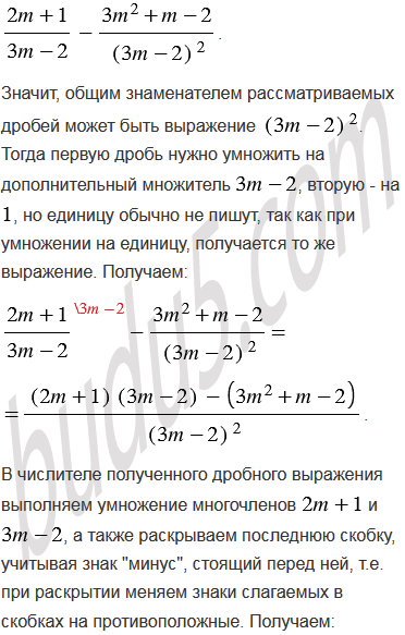
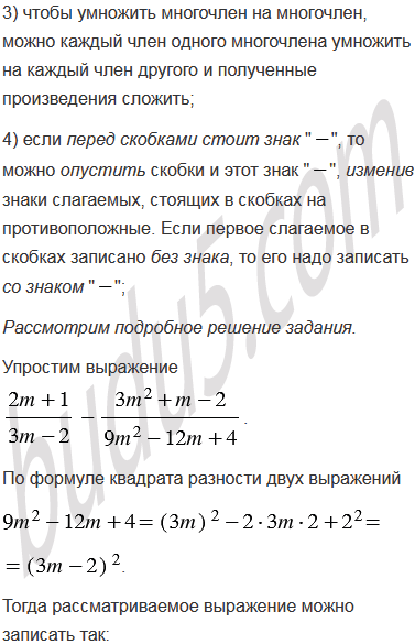
Упростите выражение .

Подсказка

Вспомните:

  1. Какую дробь называют рациональной.
  2. Что называют одночленом.
  3. Что называют многочленом.
  4. Основное свойство рациональной дроби.
  5. Вычитание рациональных дробей с разными знаменателями.
  6. Вычитание рациональных дробей с одинаковыми знаменателями.
  7. Подобные слагаемые, правила раскрытия скобок.
  8. Степень с натуральным показателем.
  9. Свойства степени с натуральным показателем.
  10. Умножение многочлена на многочлен.
  11. Квадрат разности двух выражений.
  12. Противоположные числа.
  13. Правила сложения рациональных чисел.
  14. Правило вычитания рациональных чисел.

Ответ

7 8 9 10 11 12 1


Вернуться к содержанию учебника