Номер 152 - ГДЗ Алгебра 8 класс. Мерзляк, Полонский. Учебник. Страница 38

Вернуться к содержанию учебника

Упражнения § 5. Страница 38

149 150 151 152 153 154 155

Вопрос

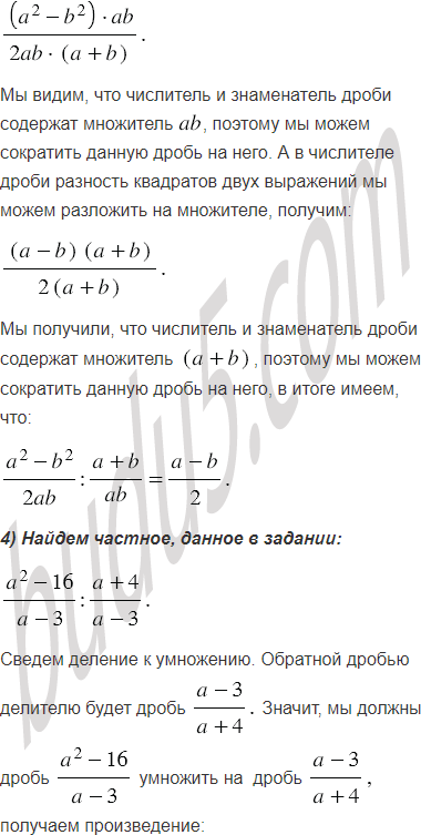
Выполните деление:

Подсказка

Ответ


Вернуться к содержанию учебника