Вернуться к содержанию учебника
Упражнения § 5. Страница 39
153 154 155 156 157 158 159 160 161 162 163
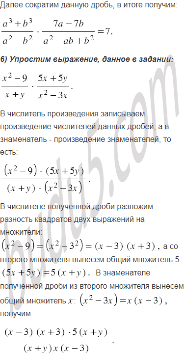
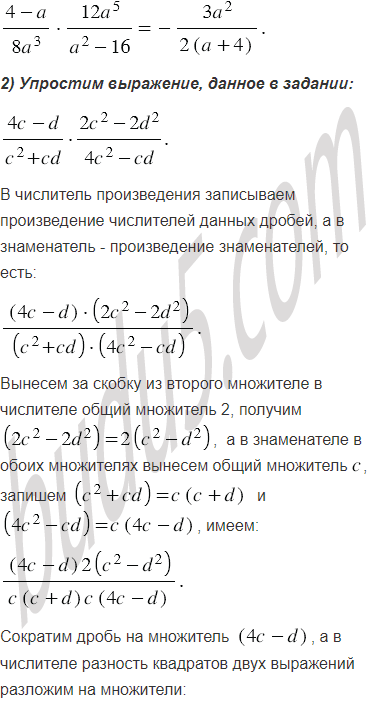
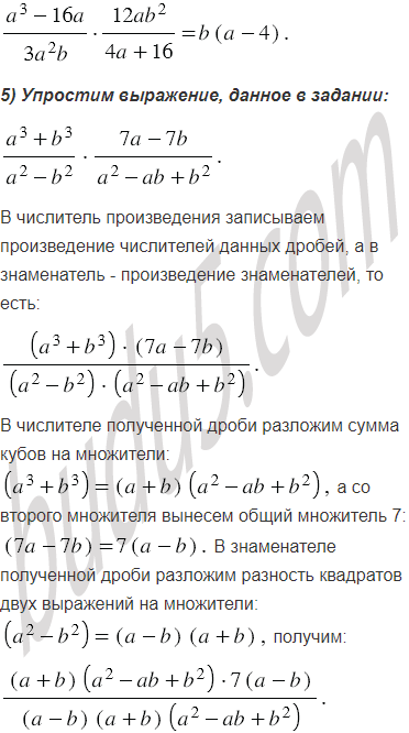
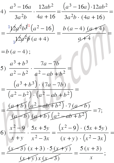
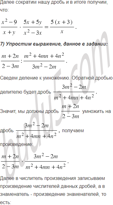
Выполните умножение и деление дробей:
Вспомните: