Номер 238 - ГДЗ Алгебра 8 класс. Мерзляк, Полонский. Учебник. Страница 63

Вернуться к содержанию учебника

Упражнения § 8. Страница 63

235 236 237 238 239 240 241

Вопрос

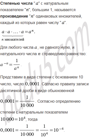
Представьте в виде степени с основанием 10 число:

1) 0,1;

2) 0,01;

3) 0,0001;

4) 0,000001.

Подсказка

Вспомните:

  1. Чему равно для любого отличного от нуля числа и натурального числа .
  2. Степень с натуральным показателем.
  3. Десятичная запись дробных чисел.

Ответ


Вернуться к содержанию учебника